2026年01月14日 22:26:58
GEO龙头利欧股份9天6板 10余家上市公司在互动易等平台回应相关情况
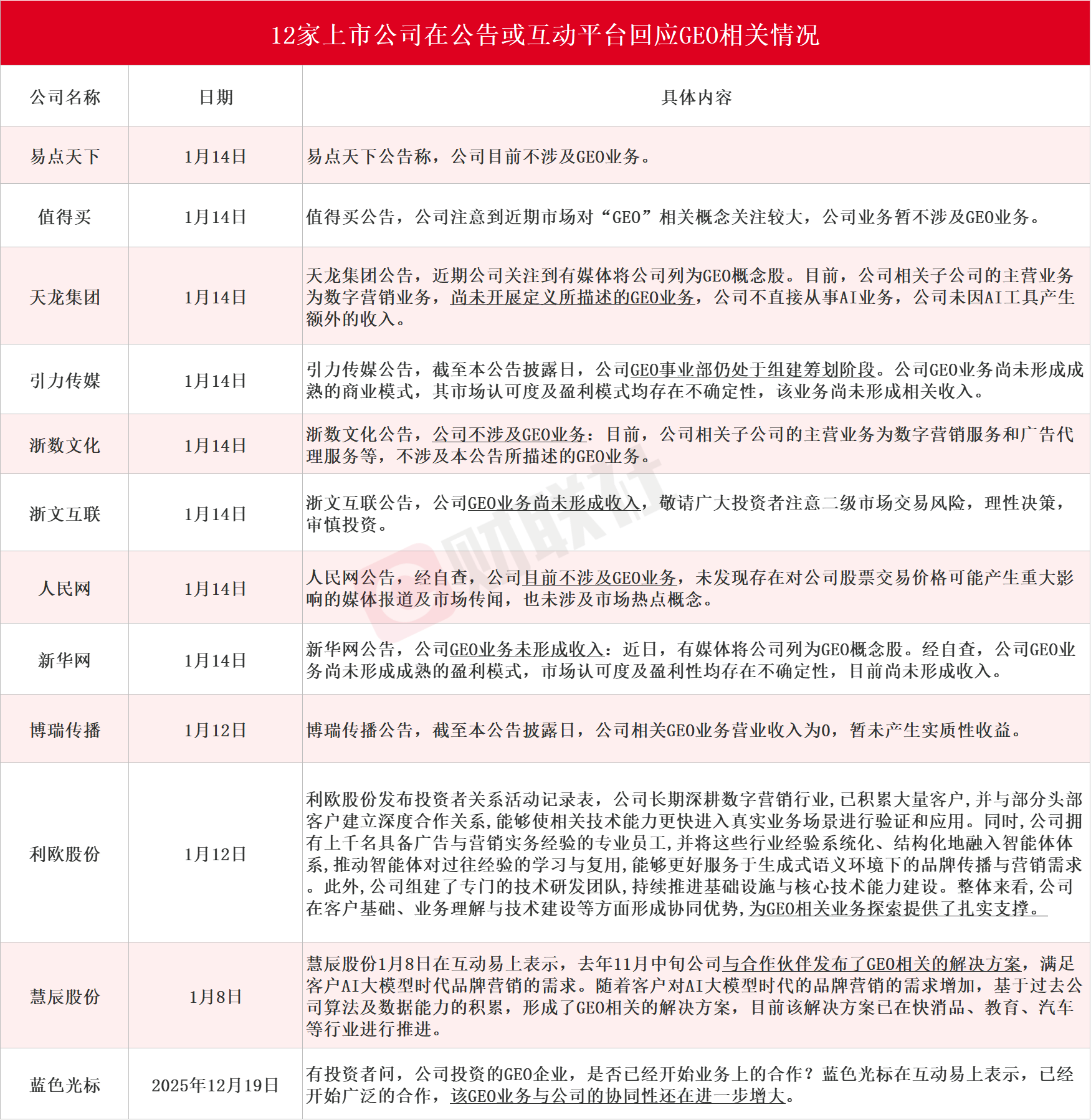
财联社1月14日电,近日,马斯克在社交媒体平台X发文称,将在一周内正式开源X平台最新的内容推荐算法,此举被业内解读为“马斯克也要涉足GEO”。A股方面,截至收盘,探索GEO相关业务的利欧股份斩获9天6板,整合营销平台的省广集团实现4连板,拥有新媒体营销业务的天下秀录得4天3板,拥有GEO业务的浙文互联实现4天3板。据财联社不完全整理,易点天下、值得买、天龙集团、引力传媒、浙数文化、浙文互联、人民网、新华网、博瑞传播、利欧股份、慧辰股份和蓝色光标在内的12家A股上市公司在公告或互动平台披露GEO相关情况。引力传媒今日公告,截至本公告披露日,公司GEO事业部仍处于组建筹划阶段。公司GEO业务尚未形成成熟的商业模式,其市场认可度及盈利模式均存在不确定性,该业务尚未形成相关收入。
收藏
266.23W
我要评论
图片
欢迎您发表有价值的评论,发布广告和不和谐的评论都将会被删除,您的账号将禁止评论。
发表评论
关联话题
20.06W 人关注
3.14W 人关注
7421 人关注
1.01W 人关注
关于我们|网站声明|联系方式|用户反馈|网站地图|友情链接|举报电话:021-54679377转617举报邮箱:editor@cls.cn财联社举报
财联社 ©2018-2026上海界面财联社科技股份有限公司 版权所有沪ICP备14040942号-9沪公网安备31010402006047号互联网新闻信息服务许可证:31120170007沪金信备 [2021] 2号