关于我们
网站声明
联系方式
用户反馈
网站地图
帮助
首页
电报
话题
盯盘
VIP
FM
投研
下载
全部
加红
公司
看盘
港美股
基金
提醒
2026年01月15日 23:07:11
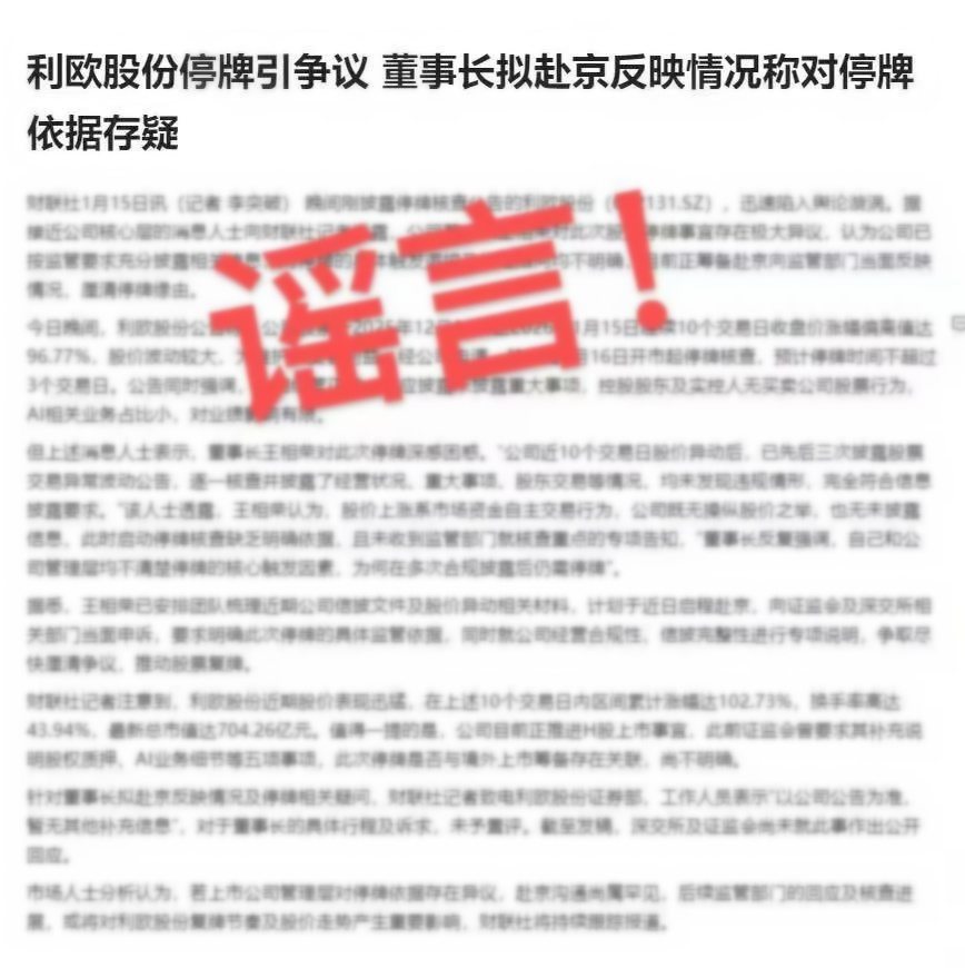
声明:财联社从未发布所谓“利欧股份董事长拟赴京反映情况”相关报道
15日晚间,财联社接到多起举报和反映,称有不法分子冒用“财联社”名义炮制一篇所谓“利欧股份董事长拟赴京反映情况”的文章,并在互联网上传播,该文章署名为“李突破”。对此,财联社郑重声明:我社从未发布这一不实消息,更没有名为“李突破”的记者,上述谣言已严重侵犯我社声誉,并且违反国家法律法规,我社将采取法律手段追究其责任,请大家不信谣不传谣。在此提醒投资者,财联社电报在朋友圈转发都会附有唯一的二维码,可以通过扫码查看原文。
关联个股
利欧股份
-3.62%
收藏
阅252.68W
我要评论
反馈意见
图片
欢迎您发表有价值的评论,发布广告和不和谐的评论都将会被删除,您的账号将禁止评论。
发表评论
关联话题
财联社辟谣平台
1.06W 人关注
关于我们
|
网站声明
|
联系方式
|
用户反馈
|
网站地图
|
友情链接
|
举报电话:021-54679377转617
举报邮箱:editor@cls.cn
财联社
©2018-2026
上海界面财联社科技股份有限公司 版权所有
沪ICP备14040942号-9
沪公网安备31010402006047号
互联网新闻信息服务许可证:31120170007
沪金信备 [2021] 2号