①上市首日开盘价为310元/股,盘中涨幅一度达到323%至390元/股,最终报收371.3元/股,涨幅达302.8%,收盘总市值251亿元; ②据弗若斯特沙利文统计,2024年在中国大陆半导体行业国产等离子体射频电源系统厂商中,恒运昌的市场份额位列第一。
《科创板日报》1月28日讯(记者 黄修眉)恒运昌真空技术股份有限公司(下称:“恒运昌”)今日(1月28日)成功登陆科创板。
恒运昌本次公开发行的股票数量逾1693万股,占发行后总股本的比例25.01%。发行价为92.18元/股,发行市盈率为48.39倍。
其上市首日(1月28日)开盘价为310元/股,盘中涨幅一度达到323%至390元/股,最终报收371.3元/股,涨幅达302.8%,收盘总市值251亿元。其亦成为2026年以来首家上市的科创板企业。

此次IPO,恒运昌拟募资14.69亿元,向沈阳半导体射频电源系统产业化建设项目、半导体与真空装备核心零部件智能生产运营基地项目、研发与前沿技术创新中心项目、营销及技术支持中心项目、补充流动资金等。
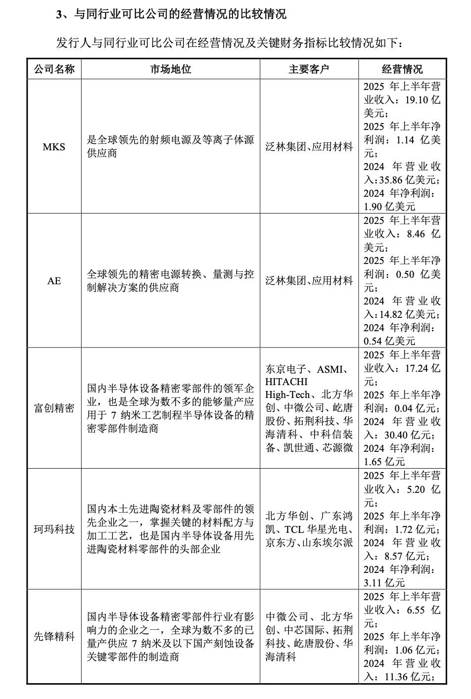
半导体制造被誉为工业皇冠上的明珠,而等离子体射频电源系统则是这颗明珠制造过程中不可或缺的“指挥家”。这一关键零部件长期被美国MKS和AE等海外巨头垄断,根据弗若斯特沙利文统计,2024年中国大陆半导体领域等离子体射频电源系统的国产化率不足12%。
恒运昌是我国产半导体射频电源系统龙头企业,其先后推出CSL、Bestda、Aspen三代产品系列,成功打破了美系两大巨头MKS和AE长达数十年在国内的垄断格局。
招股书显示,恒运昌自主研发的第二代产品Bestda系列可支撑28纳米制程,第三代产品Aspen系列更可支撑7-14纳米先进制程,达到国际先进水平,填补了国内空白。根据弗若斯特沙利文统计,2024年在中国大陆半导体行业国产等离子体射频电源系统厂商中,恒运昌的市场份额位列第一。


目前,恒运昌已具备成熟的规模化量产能力,公司产品已实现量产交付拓荆科技、中微公司、北方华创、微导纳米、盛美上海等国内头部半导体设备商,并配套中芯国际、长江存储等国内晶圆厂,在国内半导体领域是首家出货过亿元和首家实现等离子体射频电源系统(支持半导体先进制程)量产的国产厂商。
恒运昌上市公告书显示,2023年至2025年上半年,公司已稳定批量供应拓荆科技PECVD设备,是拓荆科技2024年度第一大等离子体射频电源系统供应商、前十大零部件供应商。同时期内,恒运昌产能已于最近三年及一期超负荷运行,产能利用率分别达到121.34%、102.12%、111.24%、106.35%。
