关于我们
网站声明
联系方式
用户反馈
网站地图
帮助
首页
电报
话题
盯盘
VIP
FM
投研
下载
全部
加红
公司
看盘
港美股
基金
提醒
2026年03月23日 11:42:12
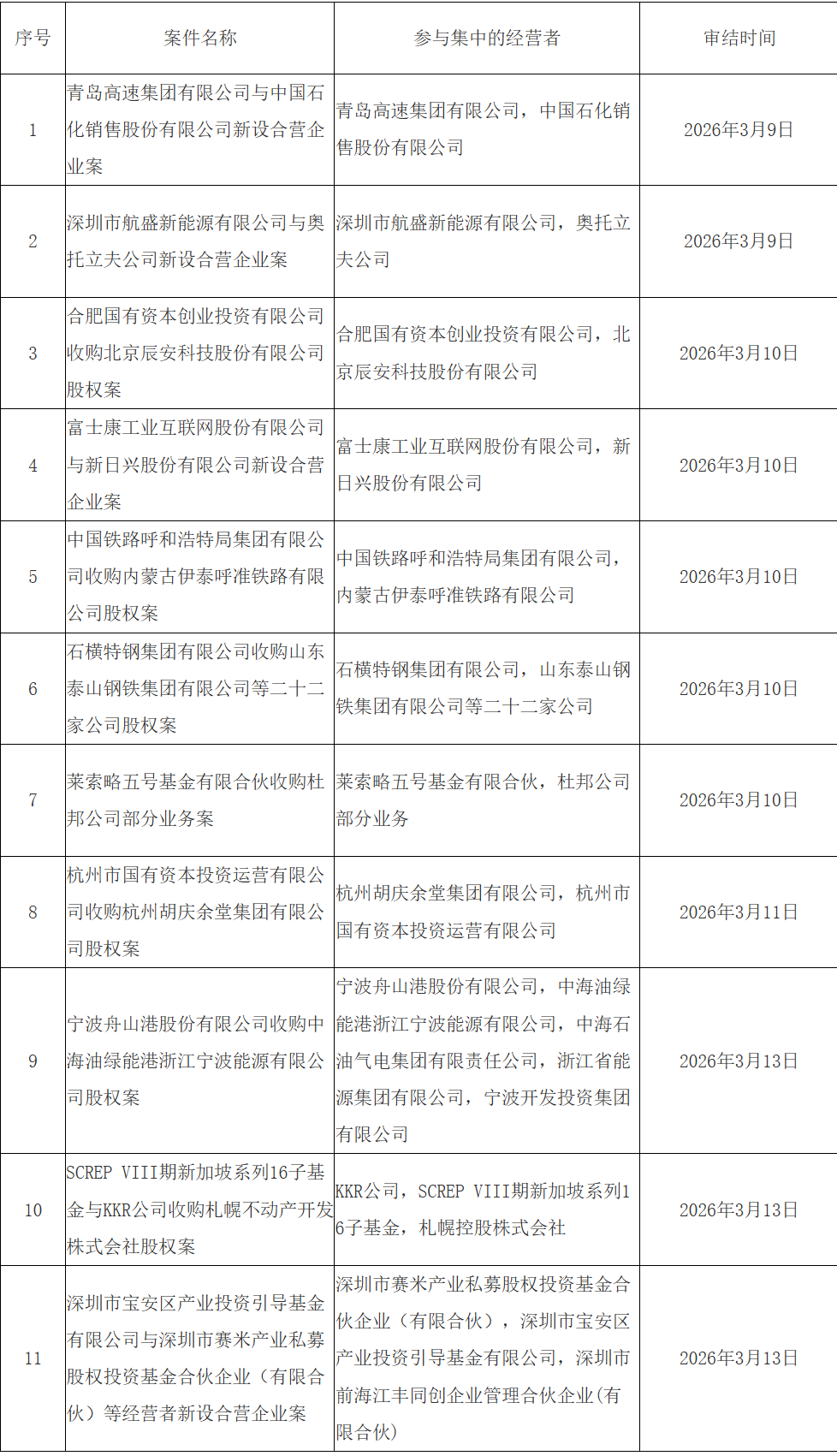
工业富联与新日兴新设合营企业案获市场监管总局无条件批准
财联社3月23日电,国家市场监管总局反垄断执法二司发布《2026年3月9日—3月15日无条件批准经营者集中案件列表》,其中包括富士康工业互联网股份有限公司与新日兴股份有限公司新设合营企业案。
关联个股
工业富联
-4.81%
收藏
阅55.05W
我要评论
反馈意见
图片
欢迎您发表有价值的评论,发布广告和不和谐的评论都将会被删除,您的账号将禁止评论。
发表评论
关于我们
|
网站声明
|
联系方式
|
用户反馈
|
网站地图
|
友情链接
|
举报电话:021-54679377转617
举报邮箱:editor@cls.cn
财联社
©2018-2026
上海界面财联社科技股份有限公司 版权所有
沪ICP备14040942号-9
沪公网安备31010402006047号
互联网新闻信息服务许可证:31120170007
沪金信备 [2021] 2号