两大金银主题LOF:今起暂停A类份额申购
2026-01-28 09:08 星期三
财联社
易方达黄金主题LOF、国投白银LOF均宣布自1月28日起暂停申购及定期定额投资业务。

财联社1月28日讯,继此前国投白银LOF宣布将暂停申购业务后,易方达黄金主题LOF昨日晚间也宣布于今日起,暂停相关产品申购。

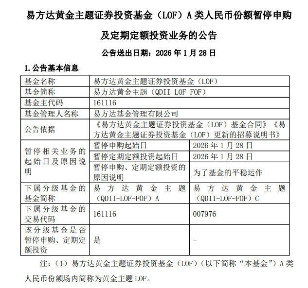
易方达黄金主题LOF:1月28日起暂停A类人民币份额申购及定期定额投资业务

image

1月27日,易方达黄金主题LOF公告,1月28日起暂停A类人民币份额申购及定期定额投资业务。

国投白银LOF:将于1月28日起暂停申购(含定期定额投资)业务

image

1月26日,国投白银LOF公告,将于1月28日起暂停申购(含定期定额投资)业务。

国投白银LOF:将于1月28日开市起至当日10:30停牌

image

另外,1月27日,国投白银LOF公告,本基金将于2026年1月28日开市起至当日10:30停牌,自2026年1月28日10:30复牌。若本基金2026年1月28日二级市场交易价格溢价幅度未有效回落,本基金有权通过向深圳证券交易所申请盘中临时停牌、延长停牌时间等措施,向市场警示风险,具体以届时公告为准。

收藏
15.07W
我要评论
图片
欢迎您发表有价值的评论,发布广告和不和谐的评论都将会被删除,您的账号将禁止评论。
发表评论
要闻
股市
关联话题
2.37W 人关注
3.37W 人关注
关于我们|网站声明|联系方式|用户反馈|网站地图|友情链接|举报电话:021-54679377转617举报邮箱:editor@cls.cn财联社举报
财联社 ©2018-2026上海界面财联社科技股份有限公司 版权所有沪ICP备14040942号-9沪公网安备31010402006047号互联网新闻信息服务许可证:31120170007沪金信备 [2021] 2号